昌宁县胸痛中心
昌宁县卒中中心
昌宁县创伤中心
昌宁县危重孕产妇救治中心
昌宁县危重新生儿救治中心
0875-7120100
24小时咨询热线
昌宁县人民医院2026年度医疗责任险采购项目(二次)
作者:
来源:
发布时间:2026-01-19
点击数:976 次
参照《中华人民共和国政府采购法》、《中华人民共和国政府采购法实施条例》、《财政部74号、87号、94号令》等有关法律法规的规定,以及《云南省政府集中采购目录及标准(2024年版)》的要求。我单位(昌宁县人民医院)现计划实施的昌宁县人民医院2026年度医疗责任险采购项目,本项目采用询价采购的方式择优选择供应商。经我单位研究决定:现诚邀各满足资质的单位参与本项目的询价采购活动。
一、项目概况如下
1.项目名称:昌宁县人民医院2026年度医疗责任险采购项目;
2.预算金额:¥ 300000元;
3.采购方式:询价
4.采购需求:实际参保人565人,病床300张。各保险机构根据保险险种、保险范围自行填报询价报价。
4.1本次采购通过采购服务的方式选择一家保险机构,计划为昌宁县人民医院依法取得《医疗机构执业许可证》的医疗机构及其具有《医师执业证》、《护士执业证》的 医师、护士,其他具有合法资格证的医技人员购买医疗执业责任保险,并依据实际参保人数据实结算。
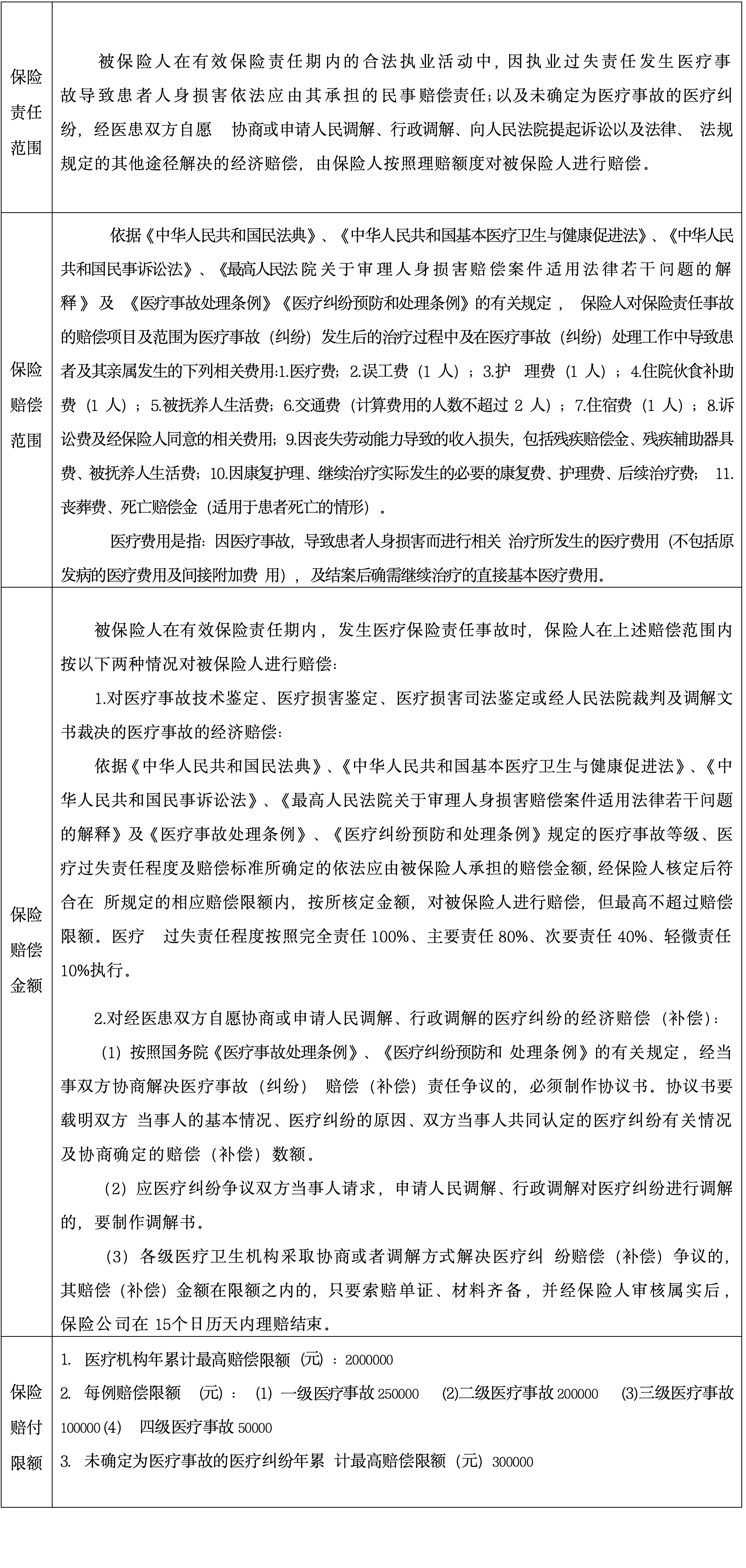
4.2保险险种范围及保额:

4.3标包划分:本项目共划分为一个标包,拟参与询价采购的报价单位必须整体投标不得拆分。
4.4询价报价要求:保险机构须针对本次承保的全部保险险种范围和保险责任做出询价报价,报价填报的每人每年的保费金额。
4.5承包方式:禁止分包、转包。
5.合同履行期限:
5.1保险期限:自投保之日起后一个自然年。
5.2服务期限:投保后一个自然年
5.合同履行期限:合同签订后2个日历天完成投保。
6.本项目不接受联合体参与询价活动。
二、资格要求:
1.报价单位须满足《中华人民共和国政府采购法》第二十二条规定(根据法规提供相关证明材料);
2.本项目的特定资格要求:
2.1 参与本项目的报价单位必须是在中华人民共和国境内成立,经国家金融监督管理局(原中国银行保险监督管理委员会)批准设立,并具有国家保险监督管理部门核发的《保险许可证》,报价单位若为分支机构参与询价的,每个独立法人资格主体只能授权一家分公司或支公司参与本次询价。
2.2报价单位在报名之前未被列入“信用中国”网站“严重失信主体名单”“失信被执行人”“重大税收违法失信主体”“政府采购严重违法失信行为记录名单”,未被列入中国政府采购网“政府采购严重违法失信行为信息记录名单”。以采购人评审时在上述网站查询的结果为准。
2.3 单位负责人为同一人或者存在直接控股、管理关系的不同报价单位,不得参加同一合同项下的政府采购活动。
三、报名时间及要求:
各潜在报价单位请于2026年1月19日8时00分至2026年1月21日17时30分,将获取文件资料送至昌宁县人民医院医务科(昌宁县田园镇滨河西路46号)。
报名时需提交的相关材料:报名书封面(包含项目名称、投标人名称、联系人、联系电话、邮箱等)、企业营业执照副本、法定代表人身份证明书、法定代表人授权委托书等加盖公章的复印件。
四、报价要求:
1.询价响应文件格式详见本文件第三部分。
2.报价单位的报价一经询价组认可,即为签约的合同价。即凡询价响应文件中承诺或涉及的或者是为完成本项目必需的费用及报价单位为完成本项目漏报的费用,均视为已包括在询价报价或相应项目的单价中。当合同实施时,报价单位没有填入的项目和预算,毫无例外地认为已包含在其他项目中,结算时不予补给。报价单位一旦成交,成交价作为签订合同的依据。
3.报价单位必须按照询价响应文件格式的要求一次性报出不可更改的价格及服务承诺。
4.本项目只允许有一个报价,任何多方案、多报价的报价清单将按照无效报价处理。
5.询价响应文件份数:纸质询价响应文件一套正本、一套副本(未按此要求提供询价响应文件的报价单位将被拒绝,视为无效询价响应文件)。
6.密封要求:封面填写报价单位名称、递交时间,并加盖公章后密封章。
五、询价响应文件递交截止时间、询价时间:
1.递交询价响应文件的截止时间为2026年1月21日17时30分(北京时间)。
2.各报价单位在询价响应文件密封递交的截止时间前,将询价响应文件由报价单位授权代表送至昌宁县人民医院医务科(昌宁县田园镇滨河西路46号)逾期发送询价响应文件,采购人不予受理。
六、签订合同
评审结果将在医院业务公开栏公示,并由采购人通知各报价单位,成交人应在收到通知后1个工作日内到昌宁县人民医院协商签订合同。
七、凡对本次采购提出询问,请按以下方式联系
名 称:昌宁县人民医院
地址:昌宁县人民医院医务科(昌宁县田园镇滨河西路46号)
联系人:施先生
联系电话:0875-7121839
日期:2026年01月19日