昌宁县人民医院
昌宁县人民医院
昌宁县人民医院

昌宁县胸痛中心

昌宁县人民医院

昌宁县卒中中心

昌宁县人民医院

昌宁县创伤中心

昌宁县人民医院

昌宁县危重孕产妇救治中心

昌宁县人民医院

昌宁县危重新生儿救治中心

搜 索

0875-7120100

24小时咨询热线

信息公开

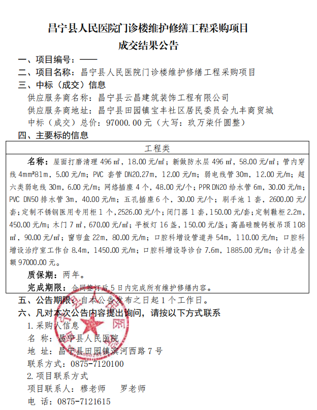
昌宁县人民医院门诊楼维护修缮工程采购项目成交结果公告

作者:

来源:

发布时间:2025-09-25

点击数:237 次

image.png

友情链接:

昌宁县人民医院

服务号

昌宁县人民医院

订阅号

0875-7120100

24小时咨询热线

云南省保山市昌宁县田园镇滨河西路7号

医院地址

版权所有 Copyright 2021 昌宁县人民医院 滇ICP备2021008651号-2 滇公网安备53052402000057号

技术支持:川海数科